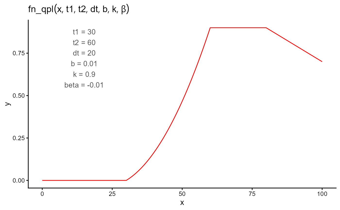
A piecewise function that models an initial quadratic increase from zero up to a plateau, maintains that plateau for a duration, and then changes linearly after the plateau ends.
Arguments
- t
A numeric vector of input values (e.g., time).
- t1
The onset time of the response. The function is 0 for all values less than
t1.- t2
The time when the quadratic growth phase ends and the plateau begins. Must be greater than
t1.- dt
Duration of the plateau. Defines
t3 = t2 + dtand must be non-negative.- b
Linear coefficient of the quadratic growth phase.
- k
The plateau value (level maintained between
t2andt3).- beta
Slope of the final linear phase after
t3(often negative).
Details
The quadratic phase is parameterized so that the curve reaches exactly
k at t2. Let \(\Delta = t_2 - t_1\). The quadratic coefficient
\(c\) is computed internally as:
$$
c = \frac{k - b\Delta}{\Delta^2}.
$$
$$ f(t; t_1, t_2, dt, b, k, \beta) = \begin{cases} 0 & \text{if } t < t_1 \\ b(t - t_1) + c(t - t_1)^2 & \text{if } t_1 \le t \le t_2 \\ k & \text{if } t_2 < t \le t_3 \\ k + \beta (t - t_3) & \text{if } t > t_3 \end{cases} $$
where \(t_3 = t_2 + dt\).
The function is continuous at t1, t2, and t3. It is not
differentiable at t3 unless beta = 0.

